
2021年2月2日,丝绸之路创新设计产业联盟、西安设计联合会(一届六次)理事扩大会、联席会暨第四届丝路设计表彰会在西安创新设计中心成功召开。中国工程院院士、丝绸之路创新设计产业联盟理事长卢秉恒,陕西省工业和信息化厅产业政策处一级调研员宋亚朝,陕西省工业和信息化厅产业政策处副处长魏巍,中国创新设计产业战略联盟高级顾问、丝绸之路创新设计产业联盟常务副理事长、西安设计联合会会长陆长德,西安市碑林区委组织部副部长、联盟常务副秘书长陈晓玲,西安交通大学机械工程学院工业设计系主任、联盟常务理事、联合会副会长陈天宁,中国机械工程学会国际联络处处长梁莹,中国机械工程学会科普与奖励处副处长刘惠荣,陕西省妇联联络部一级主任科员杨杨,澳门国际设计联合会会长、联盟副理事长符军,河南科技大学工业设计中心主任、联盟副秘书长裴学胜,兰州理工大学研究生院院长、联盟常务理事苏建宁,北方民族大学机电工程学院院长、联盟常务理事穆春阳,呼和浩特金山高新区生产力促进中心主任、联盟设计博览会工作组委员乌兰,上海国际创新材料馆运营总监、联盟理事袁堂美,漳州工业设计协会秘书长杨伯垲,伊金霍洛旗天骄众创园管理委员会党委书记、主任白永龙等来自陕西、河南、黑龙江、甘肃、宁夏、新疆、江苏、福建、内蒙古、广东、澳门等地的90余位代表参加了此次会议(线上+线下),会议由陈天宁教授主持。
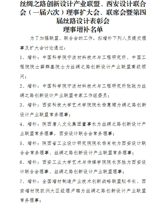
中国工程院院士、丝绸之路创新设计产业联盟理事长卢秉恒致辞。他说道,2020年联盟、联合会做了很多非常有意义的工作,2021年是新的一年,在建党一百周年与在全运会举办之际,希望联盟、联合会抢抓“带路”建设的历史机遇,集聚行业活力,集聚设计人才,全面提升丝路创新设计能力,推动中国制造向中国智造发展。陕西省工业和信息化厅产业政策处一级调研员宋亚朝致辞。他讲到国家始终高度重视工业设计的发展,自改革开放初期引入工业设计以来,逐步实现了从无到有,从小到大的快速发展。“十一五”、“十二五”、“十三五”、“十四五”经济社会发展纲要里面以及制造强国战略中,都明确提出要大力发展工业设计。工信部组建以来,更是将发展工业设计作为实施创新驱动发展战略的重要举措,先后联合相关部门发布了一系列推动工业设计发展的政策、文件,举办了一系列卓有成效的工业设计活动,并在培育企业主体,营造发展环境,完善公共服务等方面做了大量工作。中国优秀工业设计奖更是经中共中央国务院批准设立的工信部唯一的一个国家级政府最高奖项。近年来,在社会各界的共同努力下,我们联合西北工业大学等高校和科研院所及有关重点企业,成立了陕西省工业设计发展中心和陕西省工业设计研究院,使全省工业设计的产业体系正在逐步健全,创新能力显著加强,人才队伍建设持续增强,优秀设计成果不断涌现,工业设计作为战略性新兴产业的重要内容,在引领我省制造业转型升级、推进消费升级和深化供给侧结构性改革中正发挥着独特的作用,已经成为促进陕西经济高质量发展的关键动能。西安市碑林区委组织部副部长、联盟常务副秘书长陈晓玲作2020年度联盟工作总结和计划。持续举办了丝绸之路创新设计论坛;延续支持第四届丝绸之路女性创新设计大赛;举办了首届2020年智能设计国际会议;积极探索娃娃工程试点项目;指导了联合国世界粮食日海报大赛暨丝绸之路国际青少年风采展示活动;围绕“一带一路”倡议,联合“带路”高校、院所、持续开展国际化交流与合作;充实专家智库,聚集企业资源,扩大品牌影响力;积极组织开展西北地区“好设计”评荐工作,充分发挥“好设计”西安中心展厅的展览功能,展示历届西安地区获奖作品,举办了各类创新设计交流活动,协办了联盟地区系列创新设计活动。引导媒体报道,得到了业界和社会的广泛关注,圆满完成了2020年的业务目标。联盟下一步将持续举办丝绸之路国际创新设计周,做好中国“好设计”评选工作,推动企业创新设计水平,推动国际产业园区建设,构筑新型设计人才的国际交流平台,努力打造新时代特色发展模式,为西安设计品牌建设增色添彩。西安设计联合会办公室主任、培训部主任、西安设计联合会副秘书长富凡芮作联合会年度工作总结及计划。持续举办了丝绸之路创新设计论坛;延续承办了第四届丝绸之路女性创新设计大赛;承办了首届2020年智能设计国际会议;积极探索执行娃娃工程试点项目;主办了联合国世界粮食日海报大赛;围绕“一带一路”倡议,联合“带路”高校、院所、持续开展国际化交流与合作;充实专家智库,聚集企业资源,扩大品牌影响力;积极承办开展西北地区“好设计”评荐工作,充分发挥“好设计”西安中心展厅的展览功能,展示历届西安地区获奖作品,举办了各类创新设计交流活动,协办了联盟地区系列创新设计活动。引导媒体报道,得到了业界和社会的广泛关注,圆满完成了2020年的业务目标。西安市碑林区委组织部副部长、丝绸之路创新设计产业联盟常务副秘书长陈晓玲宣布年度表彰名单。陈天宁教授宣读了理事增补名单,与会代表进行了鼓掌表决。西安市碑林环大学创新产业带管委会综合部部长、联盟秘书长助理李梦珊介绍2021丝绸之路国际设计周工作。“欧亚经济论坛—2021丝绸之路国际创新设计周”系列活动,此次活动以“设计+”为主线,采取“大学+”“科教+”方式办会,聚焦创新驱动、城市更新、校地融合等主旨,主要包括“丝设周”开幕式、四场分论坛、创新设计云地互动展、多场高校巡展、两场设计大赛组成,涵盖工业设计、人工智能、城乡融合等领域,汇集学术交流、成果发布、项目落地、跨界融合等形式,以“线上+线下”多样化途径,聚焦西安、承启丝路、抵达世界,通过设计赋能,汇聚国内外创新设计各类要素,搭建创新设计生态及产业集群交流合作平台,寻求创新设计对城市、经济、文化、生活心变革,为西安建设国家中心城市和国际化大都市增添新动能。2020年好设计西北区获奖者代表西安金弧航空科技有限公司董事长周碧胜作获奖感言。兰州理工大学研究生院院长、联盟常务理事苏建宁介绍甘肃省工业优秀新产品展。陕西省机械工程学会工业设计分会秘书长、联合会理事陈登凯介绍第二届智能产品全生命周期设计国际研讨会。河南科技大学工业设计中心主任、联盟常务理事裴学胜介绍第九届中国·洛阳工业设计高峰论坛。西安增材制造国家研究院有限公司市场推广经理孟妍介绍第五届西安国际3D打印博览会及大赛。闽南师范大学艺术与设计学院讲师、漳州工业设计协会秘书长、海上丝绸之路创新设计产业联盟副秘书长杨伯垲介绍了2021年“海峡杯”工业设计大赛。2021年联盟、联合会要一如既往地打造设计品牌活动,同时,将积极探索市场化运营设计项目,立足市场需求,推动产业化深度合作,强化创新设计人才培训,不断地完善平台服务功能和平台服务水平,为设计产业链的建设添砖加瓦。河南科技大学工业设计中心主任、联盟常务理事裴学胜发言,他说联盟、联合会自成立以来,成绩斐然,为助力西安设计之都建设贡献了巨大的力量,作为联盟、联合会的一员,也希望在今后的发展过程中,同西安设计联合会一同努力,为西安设计力量发声。西安设计委集采平台负责人、联合会常务理事解海燕发言她说,如何整合资源是我们工作的关键,根据联盟发展规划,利用我们现有的资源,充分了解上下游企业,努力形成设计产业链,助推联盟的创新设计工作,也祝愿联盟、联合会在未来蓬勃发展。中国创新设计产业战略联盟高级顾问、丝绸之路创新设计产业联盟常务副理事长、西安设计联合会会长陆长德作总结发言。他肯定了联盟、联合会在2020年所取得的工作成果。他进一步强调,将在2021年与省市部门进一步联动,继续重点关注创新设计系列活动,将创新设计与数字智能联合起来,大力发展研发机构,进一步推进创新设计与创新创业企业的融合发展,实现创新设计与创新创业企业的聚集,努力把西安创新设计中心打造成西安科技文化新地标,将西安好设计打造成大西安的一张新名片。新的征程,新的挑战,长路漫漫,惟有奋斗。胸怀千秋伟业,恰是百年风华。希望大家不忘初心、齐心协力,再接再厉,共创辉煌,共同为推动创新设计在西部、在全国乃至全球的发展贡献出自己的力量!最后,祝福大家在牛年阖家欢乐、福泰安康、万事如意!谢谢大家!